



STORYBOARD



COMPETITOR ANALYSIS
By analyzing other travel applications relating to Digital Nomads, I was able to gain insights into the offerings, strategies, and goals of competitors in the same industry. The results gained through this survey helped me provide better solution and user experience while designing the application.




AFFINITY DIAGRAM
The approach I took allowed me to consolidate the information and insights gathered in the previous step into a more organized structure. This facilitated the creation of more informed user personas and a customer journey map.

USER PERSONA
By analyzing the information gathered from target users and organizing it through an affinity diagram, I developed a comprehensive user persona that allowed me to gain insight into their requirements and obstacles. This in turn aided me in creating more effective solutions that address their needs.

EMPATHY MAP

USER STORIES
Based on the stories gathered from users, this process aided me in determining the key features necessary for the app design.


PRIORITIZING and MVP
This action is based on the user stories. Here I prioritized the key concepts/characteristics needed for the application to enhance the user’s experience.

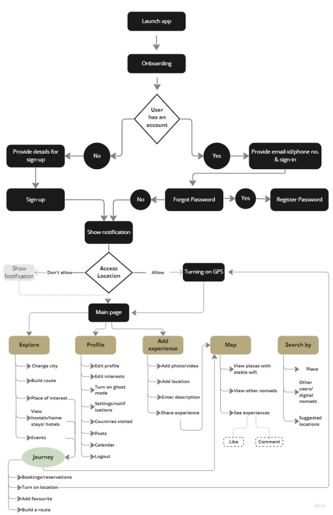
USER FLOW
The data collected in the previous stages assisted me in constructing a dependable User Flow diagram that illustrates the potential route the user may follow while using the application.


Low fidelity Wireframe




Final Design of the application







Interactive Prototype
To enhance your experience, kindly utilize the interactive prototype provided below. Please click on “Log-in with email” and “Log in” on page 2 and 3